La instancia Socket (lado del cliente)
Un Socket es la clase fundamental para interactuar con el servidor. Hereda la mayoría de los métodos del EventEmitter de Node.js, como emit, on, once u off.


Además de emitir y escuchar eventos, la instancia Socket tiene algunos atributos que pueden ser útiles en tu aplicación:
Socket#id
A cada nueva conexión se le asigna un identificador aleatorio de 20 caracteres.
Este identificador está sincronizado con el valor en el lado del servidor.
// lado del servidor
io.on("connection", (socket) => {
console.log(socket.id); // x8WIv7-mJelg7on_ALbx
});
// lado del cliente
socket.on("connect", () => {
console.log(socket.id); // x8WIv7-mJelg7on_ALbx
});
socket.on("disconnect", () => {
console.log(socket.id); // undefined
});
Por favor nota que, a menos que la recuperación del estado de conexión esté habilitada, el atributo id es un ID efímero que no está destinado a ser usado en tu aplicación (o solo con propósitos de depuración) porque:
- este ID se regenera después de cada reconexión (por ejemplo cuando la conexión WebSocket se corta, o cuando el usuario actualiza la página)
- dos pestañas de navegador diferentes tendrán dos IDs diferentes
- no hay cola de mensajes almacenada para un ID dado en el servidor (es decir, si el cliente está desconectado, los mensajes enviados desde el servidor a este ID se pierden)
Por favor usa un ID de sesión regular en su lugar (ya sea enviado en una cookie, o almacenado en el localStorage y enviado en el payload de auth).
Ver también:
Socket#connected
Este atributo describe si el socket está actualmente conectado al servidor.
socket.on("connect", () => {
console.log(socket.connected); // true
});
socket.on("disconnect", () => {
console.log(socket.connected); // false
});
Socket#io
Una referencia al Manager subyacente.
socket.on("connect", () => {
const engine = socket.io.engine;
console.log(engine.transport.name); // en la mayoría de los casos, imprime "polling"
engine.once("upgrade", () => {
// se llama cuando el transporte se actualiza (es decir, de HTTP long-polling a WebSocket)
console.log(engine.transport.name); // en la mayoría de los casos, imprime "websocket"
});
engine.on("packet", ({ type, data }) => {
// se llama para cada paquete recibido
});
engine.on("packetCreate", ({ type, data }) => {
// se llama para cada paquete enviado
});
engine.on("drain", () => {
// se llama cuando el buffer de escritura se vacía
});
engine.on("close", (reason) => {
// se llama cuando la conexión subyacente se cierra
});
});
Ciclo de vida


Eventos
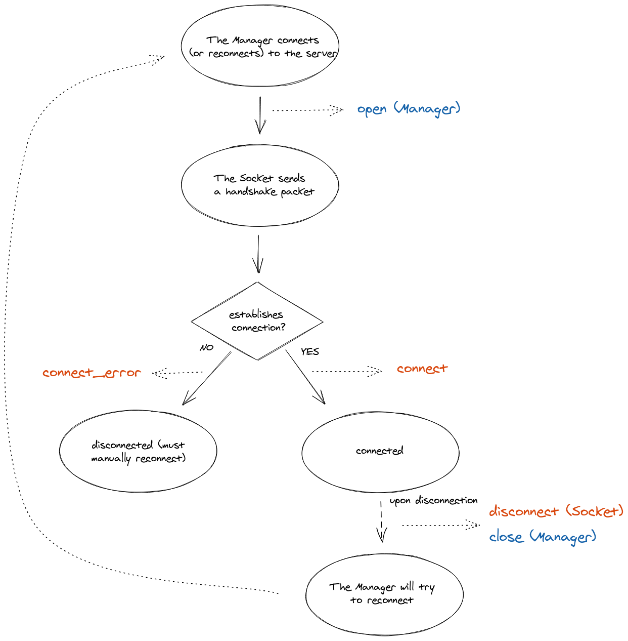
La instancia Socket emite tres eventos especiales:
Desde Socket.IO v3, la instancia Socket ya no emite ningún evento relacionado con la lógica de reconexión. Puedes escuchar los eventos en la instancia Manager directamente:
socket.io.on("reconnect_attempt", () => {
// ...
});
socket.io.on("reconnect", () => {
// ...
});
Más información se puede encontrar en la guía de migración.
connect
Este evento es disparado por la instancia Socket al conectarse y reconectarse.
socket.on("connect", () => {
// ...
});
Los manejadores de eventos no deben registrarse en el manejador connect mismo, ya que se registrará un nuevo manejador cada vez que la instancia socket se reconecte:
MAL ⚠️
socket.on("connect", () => {
socket.on("data", () => { /* ... */ });
});
BIEN 👍
socket.on("connect", () => {
// ...
});
socket.on("data", () => { /* ... */ });
connect_error
error<Error>
Este evento se dispara al fallar la conexión.
| Razón | ¿Reconexión automática? |
|---|---|
| La conexión de bajo nivel no puede establecerse (fallo temporal) | ✅ SÍ |
| La conexión fue denegada por el servidor en una función middleware | ❌ NO |
El atributo socket.active indica si el socket intentará reconectarse automáticamente después de un pequeño retraso aleatorizado:
socket.on("connect_error", (error) => {
if (socket.active) {
// fallo temporal, el socket intentará reconectarse automáticamente
} else {
// la conexión fue denegada por el servidor
// en ese caso, `socket.connect()` debe llamarse manualmente para reconectarse
console.log(error.message);
}
});
disconnect
reason<string>details<DisconnectDetails>
Este evento se dispara al desconectarse.
socket.on("disconnect", (reason, details) => {
// ...
});
Aquí está la lista de posibles razones:
| Razón | Descripción | ¿Reconexión automática? |
|---|---|---|
io server disconnect | El servidor ha desconectado forzosamente el socket con socket.disconnect() | ❌ NO |
io client disconnect | El socket fue desconectado manualmente usando socket.disconnect() | ❌ NO |
ping timeout | El servidor no envió un PING dentro del rango pingInterval + pingTimeout | ✅ SÍ |
transport close | La conexión se cerró (ejemplo: el usuario perdió conexión, o la red cambió de WiFi a 4G) | ✅ SÍ |
transport error | La conexión encontró un error (ejemplo: el servidor fue detenido durante un ciclo HTTP long-polling) | ✅ SÍ |
El atributo socket.active indica si el socket intentará reconectarse automáticamente después de un pequeño retraso aleatorizado:
socket.on("disconnect", (reason) => {
if (socket.active) {
// desconexión temporal, el socket intentará reconectarse automáticamente
} else {
// la conexión fue cerrada forzosamente por el servidor o el cliente mismo
// en ese caso, `socket.connect()` debe llamarse manualmente para reconectarse
console.log(reason);
}
});
Los siguientes nombres de eventos están reservados y no deben usarse en tu aplicación:
connectconnect_errordisconnectdisconnectingnewListenerremoveListener
// MAL, lanzará un error
socket.emit("disconnect");
API completa
La API completa expuesta por la instancia Socket se puede encontrar aquí.